解码千年药香奥秘:从气味分析揭开麝香抗脑卒中关键密码
图源自成都大学李地艳老师摄影
导读
林麝是亚洲特有的麝科物种,其分泌的麝香是中医药瑰宝,《中国药典》(2025年发布稿)明确记载其具有开窍醒神,活血通经,消肿止痛等功效。可用于热病神昏,中风痰厥,气郁暴厥,中恶昏迷,经闭,癥瘕,难产死胎,胸痹心痛,心腹暴痛,跌扑伤痛,痹痛麻木,痈肿瘰疬,咽喉肿痛。现代研究进一步揭示其多重药理价值:抗炎、镇痛、抗细胞凋亡及抗癌特性已获实验验证,关键机制与其挥发性成分穿透血脑屏障的能力密切相关。近日,开云手机登录入口·(中国)官方网站中国成都分析中心与成都大学药学院李地艳老师课题组合作对此进行探究,研究成果以“麝香中的挥发性化合物及其抗中风机制”为题,已发表在《Metabolites》。

聚焦香味分析
麝香被誉为中药“急救先锋”,已知麝香含大环酮类、氨基酸、甾体等百种活性物,如麝香酮是核心活性物质,可减少动脉斑块形成、修复神经损伤,但麝香中挥发性成分用于中风治疗的作用机制尚未阐明。
当前研究多聚焦于麝香酮单体或复方注射液,但不同颜色/形态麝香的挥发性成分组成差异显著,推测麝香治疗脑卒中的卓越疗效,为多种挥发性成分通过血脑屏障后形成的成分协同效应,而非单一成分主导。
图 1.不同颜色和形态的麝香表型。从左到右:(A)白色、黑色、黄色和棕色;(B)红棕色、黄棕色、浅棕色和深棕色的过渡色;(C)条状、软膏、粉末和糊剂。
采用气相色谱-质谱联用(GC-MS)技术对79种不同类型麝香的挥发性成分进行比对分析,探究不同颜色、形态麝香中挥发性化学成分的差异及其在脑卒中的潜在作用靶点与机制,为天然麝香的临床应用提供参考依据。
开云手机登录入口·(中国)官方网站方案
使用开云手机登录入口·(中国)官方网站GCMS-TQ8050 NX三重四极杆气质联用仪结合Smart Aroma Database香味数据库,建立了麝香的挥发性成分快速筛查方法。
便捷前处理:移取样品至顶空瓶压盖上机分析,一步操作简单完成前处理
SPME进样结合GC-MS/MS测定:结合香味数据库建立了全扫描(Scan)采集方法,香味数据库可以实现约500种气味成分的快速筛查,全扫描方式还可以对于数据库之外的挥发性组分进行检索定性。
开云手机登录入口·(中国)官方网站香味数据库标准曲线校正用内标物质数据:自动建立了一种鉴定麝香挥发性物质半定量方法。
分析仪器
三重四极杆气质联用仪GCMS-TQ8050 NX + AOC-6000自动进样器

研究成果
图2 部分麝香样品TIC图
麝香的主要挥发性化合物
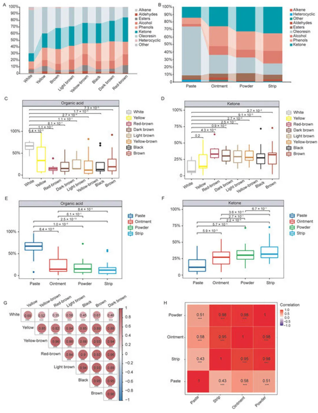
统计测定化合物种类,79份麝香样品中合计检出99 种气味成分,这些化合物分为9大类,其中占比前三的类别为26种醇类、14 种酯类及14种酮类。分析显示,白麝香中有机酸(65.28%)的比例明显高于其他颜色的麝香(图3C)。此外,白麝香中的酮含量明显低于红棕色、深棕色、黄棕色、棕色和黑麝香(图3D)。膏状麝香中的有机酸含量显著高于软膏、粉末和条状麝香,并呈逐渐下降趋势(图3E)。麝香颜色由浅到深的变化可能伴随着有机酸含量的降低和酮的增加(图3 G,H)。
图3.天然麝香的主要挥发性化合物。(A)不同颜色的麝香中化合物的比例。(B)不同形式的麝香化合物的比例。不同颜色的麝香中有机酸(C)和酮的比例(D)。不同形态的麝香中有机酸(E)和酮(F)的比例。根据麝香成分平均峰面积,不同颜色(G)和形态(H)的麝香的相关热图。相关计算方法 = Pearson 的 r,其中 *** 表示p < 0.001。
不同颜色和形态麝香的标志性挥发性化合物
不同颜色的麝香主要挥发性化合物:苯酚、乙酸、麝香和异戊酸(图4A)。不同形态麝香主要挥发性化合物包括:丁酸、乙酸、异戊酸、麝香、苯酚、2-巯基乙酸乙酯和对甲酚(图4B)。麝香酮、苯酚、乙酸和异戊酸是不同颜色和形态的麝香最常见的挥发性化合物。
图 4. 麝香具有不同颜色和形式的标志性化学成分。(A)对前 10 种不同颜色的麝香样品的挥发性化学成分进行异常分析。每列代表一组给定的化合物。(B)不同类型麝香的前 10 种挥发性化学成分的维恩图。
网络药理学+分子对接 数据驱动的机制挖掘
锁定5大中风治疗核心靶点:SRC(原癌基因酪氨酸激酶),EGFR(表皮生长因子受体),ESR1(雌激素受体α),PTGS2(前列腺素合成酶2/COX-2),DRD2(多巴胺D2受体),SRC、EGFR、ESR1、PTGS2 和 DRD2 与卒中的发生发展密切相关,麝香的挥发性化合物可能通过与这些关键靶蛋白结合来治疗卒中引起的神经损伤。
关键发现
PTGS2-麝香酮(ILE-124 和 SER-126)、DRD2-麝香酮(ASP-137)和 ESR1-苯酚(GLU-353)是最好的挥发性物质-配体复合物,结合活性低于 -5 kcal/mol。
麝香酮(麝香灵魂成分)能像磁铁一样吸附在PTGS2 靶点上(结合力-7.1 kcal/mol*),强力阻断脑损伤信号;
苯酚(争议性成分)化身多面手,同时锁定EGFR、SRC等四大靶点,最低结合力达-5.1 kcal/mol,堪比天然神经盾牌!
图 5.主要挥发性化合物与 EGFR 、 PTGS2 、 SRC 、 DRD2 和 ESR1 的分子对接。(A) EGFR 和苯酚之间的相互作用。(B) PTGS2 和 muscone 之间的相互作用。(C) SRC 和苯酚之间的相互作用。(D) DRD2 和 muscone 之间的相互作用。(E) DRD2 与苯酚之间的相互作用。(F) ESR1 与苯酚之间的相互作用。
结论
麝香,来源于林麝,是一种应用广泛的中药,具有“活化血疏通剂”和“恢复意识复苏”的药理作用,其挥发性化合物在治疗中风方面发挥着关键作用。然而,目前还没有关于这些不同麝香的挥发性成分差异的全面研究。本研究通过GC-MS代谢组学构建成分图谱,确定酮和有机酸是影响不同类型麝香的关键因素。研究表明:麝香颜色越深(如红棕色),酮类含量越高(可达36.6%);白色麝香因有机酸占比65%,药效显著弱于其他颜色,或为“未成熟态”。并通过网络药理学和计算模拟,锁定了与麝香挥发性化合物和卒中相关的5大“关键锁钥”,分子对接结果证实,关键靶点能与主要的挥发性成分(麝香酮和苯酚)有效结合,发挥抗卒中作用。
更多详情,敬请下载应用方案《GCMSMS结合开云手机登录入口·(中国)官方网站香味数据库分析麝香中的气味成分》

参考文献:Zheng, C.; Shi, X.; Yang, Q.; Cai, Z.; Wang, X.; Yang, L.; Bai, X.; Meng, X.; Li, D.; Jie, H. Volatile Compounds in Musk and Their Anti-Stroke Mechanisms. Metabolites 2025, 15, 181. https://doi.org/10.3390/metabo15030181.