药用辅料标准变化及分析技术探讨——安全性评估
药用辅料是生产药品和调配处方时使用的赋形剂和附加剂,是药物制剂中除了活性成分以外占比最大的成分,除了赋形、充当载体、提高稳定性外,还具有增溶、助溶、调节释放等重要功能,是可能会影响到制剂的质量、安全性和有效性的重要成分。随着国际标准协调的深入以及2025年版《中国药典》发布实施的临近,津津老师将开启开云手机登录入口·(中国)官方网站药用辅料系列专题,与大家一同探讨药用辅料标准变化动态及相关分析技术的发展情况,分享开云手机登录入口·(中国)官方网站特色辅料应用技术及方案。

第一期,就让我们一起来聊聊2025年版《中国药典》对药用辅料的安全性评估研究的新要求,以及值得关注的分析检测技术。
凡例是为正确使用《中国药典》进行质量检验和检定的基本原则,自2015年版《中国药典》将药用辅料标准与通则类标准合并单独形成了《中国药典》第四部后,四部凡例将与现行的原辅包关联审评审批制度不符的管理制度相关内容删除,并把药用辅料生产和使用具体规定归入通则0251药用辅料中,让药典四部凡例更聚焦于药用辅料质量检验和检定的共性问题。2024年4月9日和10月12日,国家药典委员会分别发布了0251药用辅料标准草案和2025年版《中国药典》四部凡例的公示稿,对药用辅料安全性评估研究要求进行了重要修订。四部凡例公示稿 “项目与要求”的第十七条删除了《中国药典》药用辅料残留溶剂的相关内容,如下表所示:

对于药用辅料安全性评估研究的具体要求则在通则0251药用辅料增订内容中加以体现。该通则明确了两方面的重要修订,一是基于药用辅料与制剂关联审评的管理理念,新增了对药用辅料残留溶剂、元素杂质、微生物、细菌内毒素(或热原)控制的总原则,残留溶剂和元素杂质部分参考了ICH Q3C和Q3D,二是将《中国药典》四部凡例中九、十一、十二、十四、十五中(1)、十六、十七、十八、十九调整到本通则附2。

作为《中国药典》四部的总纲和说明,四部凡例的第二十四条明确规定,“制剂生产使用的药用辅料,应符合国家药品监督管理部门的有关规定,以及本版药典药用辅料通则(通则0251)的有关要求”,因此,通则0251药用辅料安全性评估研究要求具有强制执行性。
去年津津老师就分了两期就ICH Q3C和Q3D在《中国药典》转化实施的内容与大家进行了详细解读与分享。本次0251通则的修订再次强调了对ICH Q3C和Q3D理念在药用辅料标准中的运用,残留溶剂和元素杂质属于标准中的与生产工艺及安全性有关的项目,该通则还特别强调了药用辅料应满足所用制剂的要求,并根据制剂要求进行相应的质量控制。所以,无论是辅料生产企业还是制剂生产企业都需要对此加以重点关注。
01 安全性评估研究I——残留溶剂
通则0861修订后分“评估与控制”和“测定方法”两部分内容。其中,该通则的“评估与控制”涉及的一般原则、基于风险评估的残留溶剂分类、残留溶剂的限度、第二类溶剂限度的确定方法、残留溶剂的报告方式均与ICH Q3C(R9)相关内容进行了充分协调。基于风险评估和过程控制的理念,对在技术上不可避免使用的溶剂提出了评估和检查的建议,以保证在生产过程中将这些残留溶剂控制在毒理学可接受的水平。相较于ICH Q3C对参考各药典推荐的“测定方法”的简述,《中国药典》通则0861对“测定方法”进行了科学系统的阐述,将原通则0861有关测定法的内容整合为“测定方法”,增修订了“供试品溶液的制备以及对照品溶液的制备”、 “残留溶剂的鉴别”、“残留溶剂的检查和定量”的分析策略图、“系统适用性要求”、“分析方法建立和使用中的其它考虑”等内容,有助于企业加强对测定方法选择建立及评估的理解与运用。
该通则的“测定方法”明确指出了对未知残留溶剂常用的两种鉴别方法(主要但不限于):


为了提升分析效率,开云手机登录入口·(中国)官方网站开发了快速气相分析残留溶剂的方法。得益于Nexis GC-2030气相色谱仪的快速柱温箱升温、高效AFC和APC、所有流量控制模式(流量、压力和恒线速度)、高灵敏度FID检测器、快速数据采集速率和主动时间管理软件(自动启动和关闭功能等)等性能优势,在10分钟以内可以完成对分析药物研发过程中的46种常用溶剂的检测,让加速残留溶剂风险评估成为可能。

在方法优化过程中,我们发现在快速气相色谱技术中有几个溶剂对在分离中至关重要,在关键溶剂对较近的洗脱溶剂不是目标分析物的情况下,可以实现对这些溶剂对之间的分离,而在实际分析过程中,如果不包含所有溶剂,则可以提高这些溶剂之间的分离度。

02 安全性评估研究II——元素杂质
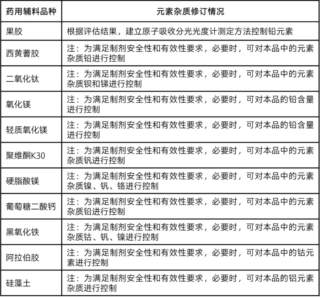
目前,今年药典委已公示的对已收载品种的标准修订公示中,涉及元素杂质风险评估有60多个品种(修订约130余种),删除重金属和砷盐较多,对于评估后仍存在控制风险的品种增加检查项或在“注”下补充对某些元素的风险控制策略,部分重点修订稿内容汇总至下表,供参考:

2025年版《中国药典》也将首次收载通则0862元素杂质。该内容前后历经3次修订公示,特别是标准名称的变化,最终将以通则形式被《中国药典》收载,并在凡例中有所表达,值得关注。新通则的八个部分的内容,除最后一部分“测定方法”外,通则前言提到的“元素杂质定义”、“不适用范围”以及前七个部分的“风险评估中建议考察的元素”、“形态”、“允许暴露量”、“限度确认方法”、“评估”、“控制阈值”、“元素杂质的控制”等内容与ICH Q3D(R2)核心理念进行了充分协调。
企业备受关注的“测定方法”章节提及7种目前药典收载且可直接用于元素杂质的测定方法,并明确了建立任何一种测定方法,均需经过分析方法验证(9101),以证明分析方法满足预期的质量控制目的。按ICH Q3D(R2)的要求,24个元素在不同给药途径下的限度要求是有差异的,新通则0862也指出元素杂质控制方法的选择主要取决于对元素杂质的控制要求、待测元素的性质和供试品的基质。由于电感耦合等离子体质谱法在灵敏度高、抗干扰能力强、专属性、线性范围宽、可多元素同时测定等方面的优势优点,通常将其作为同时测定多种痕量元素杂质的首选方法。
ICPMS-2040/2050LF

◆ 优异的等离子系统:新一代Mini炬管,中心通路更宽,离子化效率更高,基体耐受性更好,在保留低氩气消耗经济环保优势的同时,灵敏度得以进一步提升
◆ 高通量分析:无需额外成本,高速池气体切换和快速进样功能有效缩短每个样品的测量时间
◆ 智能冲洗:当目标元素的定量值超过上限时,自动执行预设清洗程序的功能,同时,根据具体情况,还能使用不同的冲洗溶液以获得更好的清洗效果
◆ 操作无忧:内置预设分析方法,包括优化好的参数,如等离子体、目标元素、质量数和内标
开云手机登录入口·(中国)官方网站新一代ICPMS-2040/2050LF除了高效精准应对无论是口服、注射、吸入、经皮等各类给药途径的24种元素杂质的风险评估外,还可以采用LC-ICPMS联用技术满足对元素形态分析的高阶需求。
◆ 使用ICPMS-2040/2050对药品中的24种元素杂质进行筛选分析https://support.shimadzu.com.cn/literature/GADC/GADC_an_GADC-00718.html
◆ ICPMS-2030测定注射剂辅料中的元素杂质含量https://support.shimadzu.com.cn/an/literature/ICPMS/AP_News/AP_News_ICPMS-148.html
值得一提的是,无论是残留溶剂还是元素杂质的风险评估都应基于有效控制的生产工艺和充分的验证数据,风险评估和相应控制,在药用辅料变更时应对残留溶剂和元素杂质进行必要的再评估。基于风险评估确定需要在标准中列入残留溶剂或元素杂质检查项的,应采用适宜的经过验证的分析方法检测。所以,对于药企而言,选择合适的技术手段去完成风险评估中的检查以及后期必要的检查项目是非常重要的。
开云手机登录入口·(中国)官方网站相关综合解决方案将高效快速精准的助力企业客户开展并完成药用辅料安全性的评估研究。欢迎垂询!