新污染物前沿合作研究(六) | ES&T副封面:北极土壤和沉积物中卤代咔唑的靶标、疑似靶标筛查和来源解析新进展
中国科学院生态环境研究中心环境化学与生态毒理学国家重点实验室张庆华课题组博士后刘美、博士生邹茜等人在北极土壤和沉积物中卤代咔唑的靶标、疑似靶标筛查和来源解析研究取得新进展。本研究利用开云手机登录入口·(中国)官方网站气相色谱三重四极杆质谱联用仪(GCMS-TQ8050 NX)测定了北极土壤和沉积物样品中已知11种卤代咔唑的浓度水平,利用液相色谱四极杆飞行时间质谱(LCMS-9030)对上述样品进行卤代咔唑的疑似靶标筛查。结合主成分分析和Spearman相关分析,研究北极土壤和沉积物中卤代咔唑的可能来源。研究成果以“Non-negligible Polyhalogenated Carbazoles in Arctic Soils and Sediments: Occurrence, Target and Suspect Screening, and Potential Sources”为题发表于Environmental Science & Technology (DOI: 10.1021/acs.est.4c09194),并被选为期刊副封面文章。

研究背景
卤代咔唑(Polyhalogenated carbazoles,PHCZs)是类二恶英的新污染物。在土壤和沉积物等介质中检出。PHCZs具有持久性、生物蓄积性、发育毒性、内分泌干扰和神经毒性,引起了广泛的公众关注。已有研究显示,五大湖沉积物中PHCZs的沉积负荷超过3000吨,可能超过多氯联苯和十溴二苯醚几个数量级。尽管环境介质中PHCZs的赋存已有报道,但偏远地区卤代咔唑的研究十分缺乏。北极是全球最偏远的地区之一,工业和人类活动十分有限,特殊的地理位置使其成为研究污染物长距离迁移的理想场所,目前尚无北极PHCZs的报道。除常规关注的11种PHCZs同系物,近年来发现了超过20种包括Br2-到Br5-、ClBr2-、ClBr3-、ClBr4-、ClBr3I-、Br4I-和Br3I2-的未知PHCZs(UNPs)。
PHCZs的来源主要分为天然源和人为源。在过氧化氢(H2O2)和氯/溴(Cl/Br)原子存在下,真菌通过生物转化将咔唑(CZs)转化为PHCZs,是溴咔唑和氯咔唑的天然来源。卤化靛蓝染料生产、咔唑农药的使用以及工业过程的排放等人类活动都能造成PHCZs污染。因此,研究已知和未知PHCZs的赋存及来源,对全面评估PHCZs的污染水平至关重要。
本研究旨在(1)分析北极土壤和沉积物中11种目标PHCZs(Σ11PHCZs)和UNPs的浓度和组成特征;(2)利用疑似靶标筛查对未被识别的UNPs进行鉴定和结构表征;(3)探索北极PHCZs和UNPs的潜在来源和影响因素。

图摘要
方法与结果
分析方法
本研究使用开云手机登录入口·(中国)官方网站气相色谱三重四极杆质谱联用仪(GCMS-TQ8050 NX),完成土壤和沉积物的靶标分析PHCZs,并改进了仪器分析方法,在保证分离效果同时将测试时间由25 min缩短至12 min。PHCZs的疑似靶标筛查使用液相色谱四极杆飞行时间质谱完成。主要流程如下:首先提取PHCZs的质荷比(m/z),并根据理论同位素比值分析去质子化分子离子([M-H]-)的同位素丰度。然后根据二级质谱(MS/MS)数据获得具有卤代咔唑结构的关键碎片离子。
研究区域选择
本研究选取2011 年 8 月至 2016 年 8 月,北极科学研究考察期间采集的土壤和海洋沉积物样本。所有采样点均位于北极的斯瓦尔巴群岛。
图1 研究区域与采样点信息
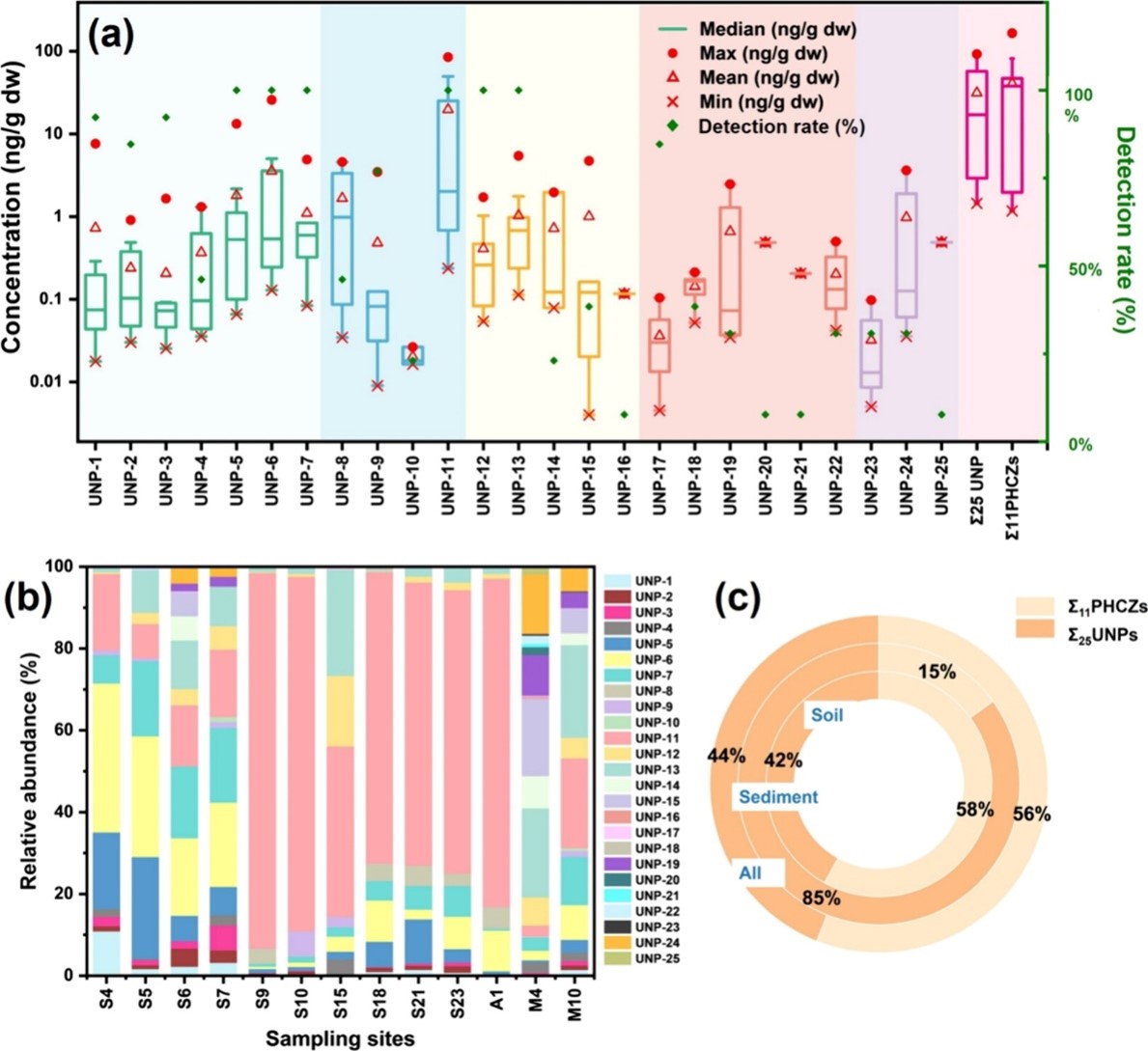
北极土壤和沉积物中已知卤代咔唑的赋存特征
11种靶标PHCZs(Σ11PHCZs)在北极土壤样品中广泛检出,其质量浓度的中位数为27.4 ng/g dw,明显高于中国浙江和云南省土壤样品中的质量浓度。北极土壤中Σ11PHCZs的含量明显高于多氯联苯、多溴联苯醚、二恶英、六溴环十二烷和多氯萘等传统持久性有机污染物。类似地,沉积物中Σ11PHCZs质量浓度也高于二恶英及其类似物、 六溴环十二烷等。研究进一步发现,北极土壤样品中PHCZs呈现与冰川距离越远,质量浓度越低的现象,说明冰川融化可能会影响PHCZs的赋存水平。
表1 土壤和沉积物中11种已知 PHCZ 的赋存

基于实验数据推测,造成北极PHCZs含量较高的可能原因如下:PHCZs在北极具有自然形成的条件,例如,Cl和Br普遍存在于北极的空气、海冰、雪和海水中,咔唑很容易排放到环境中,上述物质在微生物的酶促作用下可能在北极发生PHCZs的自然生成;第二是PHCZs具有持久性和难降解性。氯咔唑在土壤中的半衰期为100-120天,且稳定性随着卤素原子数量的增加而增加,难以在北极较低的温度下降解。第三,部分PHCZs具有远距离大气输送的潜力,北极的反气旋活动可能促进了污染物从高海拔地区向地面的运输,导致PHCZ浓度升高。
北极土壤和沉积物中未知卤代咔唑的赋存特征
本研究在北极的土壤和沉积物中首次报道25种UNPs,包括7种多氯代咔唑、4种多溴代咔唑、5种多碘化咔唑和9种混合卤代咔唑。UNPs的检出率从8%到100%不等,Σ25UNPs的质量浓度从1.4 ng/g dw到92.4 ng/g dw不等(质量浓度中位数:17.0 ng/g dw)值得注意的是,沉积物中Σ25UNPs的含量约为Σ11PHCZs的6倍。沉积物中大量PHCZs,可能由于沉积物是各种有机污染物和水环境的重要汇,为有机化合物的自然卤化提供了条件。
由于在北极土壤和沉积物中发现了多种UNPs,我们重新评估了上述介质中卤代咔唑的沉积负荷。据估计,北极沉积物中Σ36PHCZs的累积量为315.9 kg。在疑似靶标分析的样品中,UNP-12和UNP-13的检出率最高(100%),其次是UNP-15(38%)、UNP-23(31%)、UNP-24(31%)、UNP-14(23%)、UNP-16(8%)和UNP-25(8%)。UNP-12和UNP-13是含量最高的碘咔唑,其质量浓度范围为0.05 ng/g dw至1.7 ng/g dw(质量浓度中位数:0.3 ng/g dw)和0.1至5.4 ng/g dw(质量浓度中位数:0.7 ng/g dw)。氯碘混合咔唑(UNP-23-UNP-25)主要在沉积物中检测到。本研究首次报道了北极土壤和沉积物样品中碘咔唑和氯碘混合咔唑的存在。
图2 北极土壤和沉积物未知卤代咔唑的赋存特征
已知和未知PHCZs的潜在来源解析和毒性当量(TEQ)估算
北极地区PHCZs和UNPs来源解析发现,溴化咔唑和碘化咔唑主要受到自然和人为来源的影响。氯代咔唑,特别是1368-CCZ和2367-CCZ主要由人为产生,而北极地区并无明显工业来源。PHCZs和UNPs长距离迁移特性(CTD)和迁移效率(TE)计算结果发现,1368-CCZ和2367-CCZ的CTD最高,表明远距离传输是1368-CCZ和2367-CCZ到达北极的重要途径。研究还发现,多种卤代咔唑与多环芳烃可能具有相似的来源。
估算北极土壤和沉积物样品的TEQPHCZs发现,北极土壤的TEQPHCZs高于沉积物,但整体仍低于20 pg TEQ/g dw的安全沉积物TEQ值,表明Σ11PHCZs的潜在毒性作用较低。然而,由于缺乏毒性数据,无法全面评估与北极UNPs有关的人类健康风险和接触潜力。未来应充分重视PHCZs与传统持久性有机污染物共同作用的环境风险评估。
图3 北极土壤和沉积物卤代咔唑的潜在来源
结论与环境影响
本研究首次发现了北极地区土壤和沉积物中存在不可忽视的卤代咔唑。海洋环境中的自然过程、长距离迁移和人类活动都可能是卤代咔唑的潜在来源。PHCZs是工业过程的副产品或中间体,而非直接合成。在极地等偏远地区,仍需进一步调查以查阐明其来源。虽然土壤和沉积物的TEQPHCZs目前在安全范围内,但PHCZs以及其他二恶英化合物产生的协同效应不容忽视。PHCZs在北极环境介质中广泛存在,其生态风险值得关注。
参考文献:
Qian Zou, et al. Non-negligible Polyhalogenated Carbazoles in Arctic Soils and Sediments: Occurrence, Target and Suspect Screening, and Potential Sources. Environmental Science & Technology , 2024, 58, 52, 23169–23179.