LCMS-8060NX助力Nature子刊发表,潜在治疗II型糖尿病肠道功能菌的研究
LCMS-8060NX助力Nature子刊发表,潜在治疗II型糖尿病肠道功能菌的研究
导语
祝贺山东大学微生物技术研究院刘双江特聘教授团队的研究成果发表于国际顶级期刊《Nature Microbiology》。刘教授团队发现II型糖尿病患者肠道共生的小克里斯滕森氏菌(Christensenella minuta)数量较健康人群明显减少,肥胖小鼠服用该菌可显著降低血糖,改善脂肪代谢紊乱。同时发现小克里斯滕森氏菌通过产生一类全新的次级胆汁酸-酰基胆酸来调节宿主糖脂代谢,该研究证明了小克里斯滕森氏菌和酰基胆酸具有治疗II型糖尿病等慢性代谢类疾病的潜力,未来有望通过“吃菌”起到疾病治疗与预防的效果。在该项研究中,刘教授团队使用开云手机登录入口·(中国)官方网站LCMS-8060NX液质联用仪高灵敏测定了小鼠回肠内容物和人体粪便中的胆汁酸,为作用机制的揭示和验证提供了强有力的技术支撑。

研究背景
肠道微生物是近年来生命科学和健康领域研究的前沿和热点。越来越多的研究表明,肠道微生物与人类健康密切相关。小克里斯滕森氏菌是与代谢性疾病密切相关的肠道菌,其相对丰度与健康代谢特征呈正相关,包括相对较低的体重指数、较低的血脂和内脏脂肪组织。因此,小克里斯滕森氏菌被认为是治疗代谢性疾病的潜在益生菌候选物。然而,小克里斯滕森氏菌对代谢紊乱的有益作用机制尚不清楚,这显著地影响了该菌作为一种新的益生菌的安全性评估和临床前批准。
研究成果快览
山东大学刘双江教授团队刘畅研究员等人分析了不同代谢疾病(如II型糖尿病、肥胖、非酒精性脂肪性肝病和心血管疾病)人群队列中显著降低的肠道微生物(图1a,b),并对其胆酸转化活性进行了分析,鉴定了一系列以前未知的胆酸衍生物 (图1c,d),进一步研究了小克里斯滕森氏菌及全新胆酸的生理功能。
图1.肠道微生物介导的胆酸向酰基胆酸的生物转化
模型小鼠灌胃小克里斯滕森氏菌后,血糖和脂质代谢异常被显著缓解,同时减轻了肝病变和结肠炎症。机制研究发现,小克里斯滕森氏菌通过在肠道中产生酰基胆酸,调节肠肝信号轴,从而减轻宿主糖脂代谢紊乱。
这证明了小克里斯滕森氏菌和酰基胆酸在代谢性疾病方面的治疗潜力,进一步临床试验后有望成为创新生物疗法的益生菌药物候选者。
分析利器
在该项研究中,体内酰基胆酸的水平通过LC-MS/MS多反应监测(MRM)方法监测,使用开云手机登录入口·(中国)官方网站LCMS-8060NX液质联用仪建立了小鼠回肠内容物和人体粪便中4种新发现的酰基胆酸和11种已知的代表性胆汁酸的分析方法。

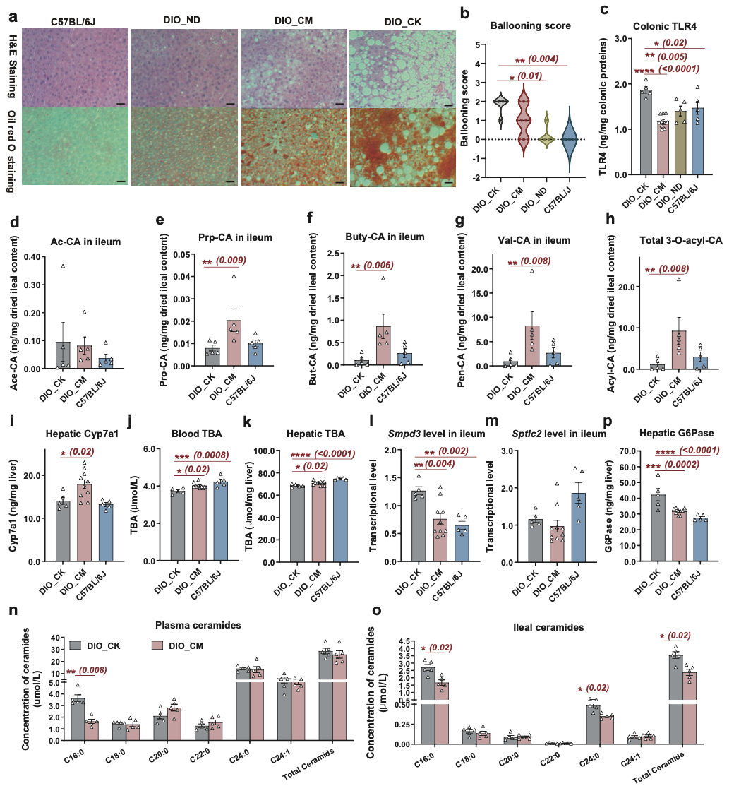
在小克里斯滕森氏菌灌胃的模型小鼠、对照小鼠和正常饮食小鼠的回肠内容物中均检测到所有4种酰基胆酸和11种代表性胆汁酸。但与未处理的小鼠相比,灌胃小鼠组的丙酰胆酸 (Prp-CA)、丁酰胆酸 (Buty-CA)、戊酰胆酸 (Val-CA)和总酰基胆酸浓度显著增加(图2d-h),表明模型小鼠体内酰基胆酸水平与代谢特征的改善呈正相关。
图2.小克里斯滕森氏菌对模型小鼠肠肝信号轴的影响
在所有46份人类粪便样本中均发现4种酰基胆酸,表明它们广泛存在于人类肠道中(图3a)。然而,II型糖尿病患者粪便中酰基胆酸含量与健康队列的相比显著降低(图3b),证明动物实验观察到的小克里斯滕森氏菌和酰基胆酸的功能机制在真实世界中也适用。
图3.人类粪便中4种新鉴定的酰基胆酸和11种常见胆汁酸的分布和浓度(n=46)
专家说

刘畅 博士
山东大学生物技术国家重点实验室研究员
刘畅博士研究员主要从事肠道微生物组、肠道菌群与人体健康关系及新型功能益生菌开发与应用研究。先后构建了迄今最大规模的小鼠肠道微生物菌株资源库mGMB、中华健康人肠道微生物菌株资源库hGMB,并通过生信挖掘和动物实验对多株缓解代谢类疾病的潜在功能菌进行表征和机制解析。刘畅博士表示,“开云手机登录入口·(中国)官方网站LCMS-8060NX三重四极杆液质联用仪灵敏度高,稳定性好,液相Co-injection功能可有效消除溶剂效应,是测定生物基体中痕量胆汁酸的有利工具,在该项研究中提供了强有力的技术支撑。”